過流保護(OCP)解析
一、過流保護概述
過流保護(OCP,Over Current Protection)是一種至關重要的電路保護機制。其工作原理是:在電路電流超過設備所能承受的最大電流限額時,借助精心設計的電路布局與保護措施,迅速切斷或嚴格限制電流的繼續供給。這一動作旨在防止因電流過大而可能引發的設備損壞、性能故障,乃至更嚴重的安全事故,如火災等。
二、過流保護的作用
(一)防止設備損壞
一旦電路中的電流逾越了設備的額定電流范疇,OCP 裝置即刻啟動響應機制,或是直接切斷電源,或是發出警報信號,以此來捍衛設備,使其免遭損壞。這在各類精密電子設備、大型工業機械以及日常家用電器中均發揮著不可替代的作用。例如,在一臺高精度的醫療檢測儀器中,其內部包含眾多對電流敏感的微小電子元件,OCP 能夠在電流異常升高時迅速介入,保障這些關鍵元件不受損,維持儀器的精準度與可靠性,延長設備的使用壽命。
(二)提高安全性
在復雜的電源系統架構里,OCP 扮演著守護安全底線的關鍵角色。它能切實防范因電流過載而誘發的火災災禍以及各類安全事故。以大型商業建筑的供電系統為例,該系統涵蓋眾多用電設備,倘若缺乏有效的 OCP 機制,一旦某個支路發生短路或過載,電流瞬間飆升,極易引發電線過熱,進而引發火災,危及人員生命與財產安全。而配備完善的 OCP 系統,則可在電流異常時即刻限制或切斷電源,將安全隱患消滅于萌芽狀態。
(三)保護供電軌
聚焦于電腦電源系統,OCP 主要承擔起保護 12V 供電軌的重任。當負載條件達到或超越預設的安全閾值時,OCP 迅速介入調控。這就好比在一個精密的電子生態系統中,OCP 是維護生態平衡的守護者。例如,當多個硬件設備同時高強度運行,導致 12V 供電軌負載劇增,OCP 能夠精準監測并及時響應,防止供電軌因過載而出現電壓波動、元件損壞等問題,確保電腦系統的穩定運行,避免數據丟失或硬件故障等風險。
(四)應對過載和短路
電源模塊通常都內置了過流與短路保護電路,使其具備應對輸出端突發過載或短路狀況的能力。在過載工況下,輸出電壓會平穩下降至 0V,以此提示用戶并保護電源免受進一步損害;而遇到短路情況時,電源則迅速進入保護休眠狀態。更為貼心的是,當故障被及時排除后,電源能夠自動重啟恢復供電,這一過程既保障了設備的安全,又提升了用戶體驗,減少了因人為干預不及時而造成的設備停機時間。
三、過流保護與電流限制的協同工作
(一)電流限制的重要性
電流限制功能是高性能電源系統中的核心要素之一,與 OCP 相輔相成。其本質是預先設定電源輸出電流的上限值,將被測設備所能承受的最大輸入電流牢牢控制在安全閾值以內。這一舉措對于那些對過高電流異常敏感的精密被測設備而言,宛如一層堅固的防護盾。例如,在一些半導體器件測試場景中,待測芯片對電流的耐受度極低,一旦電流超標,芯片內部的微小電路結構可能瞬間燒毀。電流限制功能則可以精準地將電流控制在芯片的安全工作區間,確保測試過程的順利完成。
(二)限流工作模式的多樣性
限流工作模式并非千篇一律,而是根據被測設備的安全防護等級以及特殊應用場景,衍生出了多種不同的實現方案。通常而言,當出現過流情況,電源系統會即刻啟動恒流限制模式,將電流穩穩鉗制在預設的恒流值。然而,并非所有被測設備都適用這一通用模式。例如,某些被測設備在啟動瞬間,會出現遠超正常工作電流的啟動電流。這種啟動電流雖然數值較大,但持續時間極短,且不會對設備造成損害。若此時電源系統立即啟動電流限制,反而會阻礙設備的正常啟動流程。針對這種情況,高性能電源展現了其高度的靈活性與智能性,通過編程手段能夠設定限流啟動的延遲時間。這樣,在設備啟動階段,電源暫時允許較大的啟動電流通過,待設備順利啟動并進入正常工作模式后,再根據預設的限流參數對電流進行嚴格管控。
四、OCP 與 OVP 的比較
(一)相同點
OCP 與過電壓保護(OVP)在電源保護體系中猶如并肩作戰的戰友,二者在某些方面具有相似之處。一旦 OCP 或 OVP 啟動并關閉電源輸出后,都需要操作人員執行輸出保護清除(Output Protect Clear)操作,以此完成電源的復位流程,使電源能夠重新啟用并恢復正常供電。這就好比在安全防護機制觸發后,必須進行一次手動 “重啟”,以確保電源在后續運行中的安全性和穩定性。
(二)不同點
然而,OCP 與 OVP 也存在著顯著的差異:
啟用與關閉機制 :OCP 可根據實際需求靈活地啟動或關閉,其默認設置通常為關閉狀態。這意味著在一些對電流限制要求不高的應用場景中,可以選擇性地關閉 OCP 功能。相反,OVP 通常處于始終啟用的狀態,無法隨意關閉,這是因為電壓過載可能對設備造成的損害更為迅速且不可逆,所以需要時刻保持警惕,確保電壓處于安全范圍內。
應用場景側重點 :OCP 主要聚焦于防范電流過載對設備、供電軌以及線路的危害,像在大功率電機驅動電路、高密度服務器電源分配系統中,OCP 是守護設備安全運行的關鍵防線。而 OVP 則更側重于應對電壓異常升高可能引發的擊穿絕緣層、損壞敏感芯片等風險,在精密電子儀器、通信基站電源等對電壓穩定性要求極高的場景中發揮著核心的保護作用。
五、典型的 OCP 事件與簡易過流保護電路
(一)典型的 OCP 事件


在實際的電力系統運行、工業生產以及各類電子設備的使用過程中,OCP 事件的發生場景多樣且復雜。例如,在工業生產車間的大型電機驅動電路中,若電機因機械故障、過載運行等原因導致電流急劇上升,超過預設的 OCP 閾值,OCP 裝置會瞬間動作,切斷電機電源,防止電機繞組因過熱而燒毀,同時避免因電機故障引發的生產停滯與安全隱患。再比如,在家庭電路中,當多個高功率電器同時開啟,導致電路電流超過電線的安全承載能力時,OCP 裝置及時啟動,保護電線不受損壞,避免因電線過熱引發火災,保障家庭用電安全。
(二)簡易過流保護電路


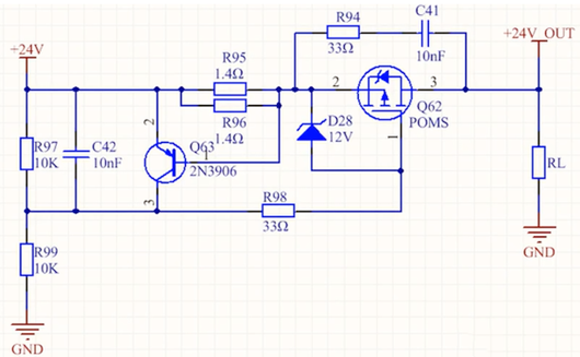
一種簡易的過流保護電路可借助并聯電阻 R96 和 R95 來設定允許通過的最大電流。在這種電路布局下,并聯電阻能夠增大承載功率,確保電路在較大電流通過時具備足夠的耐受能力。該電路中允許的最大電流為 1A,其計算依據為:當三極管導通時,其產生的鉗位電壓為 0.7V,將此電壓值除以 0.72,即得到最大電流值為 1A。這種簡易電路雖然結構簡單,但在一些小型電子設備、低功率電源系統中能夠提供基礎的過流保護功能,有效預防因電流瞬時過載而可能引發的元件損壞等問題。然而,對于更復雜、更精密的電子系統而言,往往需要采用更先進的過流保護技術和電路架構,以實現更高的保護精度與可靠性。
〈烜芯微/XXW〉專業制造二極管,三極管,MOS管,橋堆等,20年,工廠直銷省20%,上萬家電路電器生產企業選用,專業的工程師幫您穩定好每一批產品,如果您有遇到什么需要幫助解決的,可以直接聯系下方的聯系號碼或加QQ/微信,由我們的銷售經理給您精準的報價以及產品介紹
聯系號碼:18923864027(同微信)
 
QQ:709211280
 
                                
