加入軟啟動可平緩電源電壓上升沿,限制啟動時的浪涌電流。通過電容充電時間實現MOS管導通,實現軟開啟功能。大電容和其他負載都可能引起浪涌電流。
帶不帶軟啟動有什么區別?來看這個MOS管電源開關電路
這是沒有做軟開啟的電源電壓,上升時十分陡峭。


這是加入了軟開啟,上升沿變得平緩。


而只要增加一個電容和一個電阻,就能實現電路的軟啟動功能.#熱點引擎計劃#
當一個電源電壓為5V時,負載為一個大容量電容,電源會瞬間開啟,讓電壓瞬間上升達到5V,此時電容充電電流會非常大。如果將這個電源電壓上升到2.5V,這個電流就會小很多,這個時候就需要軟啟動了。
軟啟動:讓電源緩慢開啟,以限制電源啟動時的 浪涌電流。
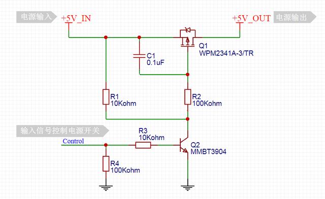
它是利用電容C1的充電時間讓MOS管導通,然后實現了軟開啟的功能。


當輸入信號為低電平或者高阻時,電源+5V上電,Q2基極被拉低到地,三極管關閉,隨后MOS管Q1關閉。
這是因為電源+5V還不穩定,電源無法打開向后級電路輸出。
此時電源+5V剛上電,MOS管的G極和S極同等電勢,也就是說Vgs=0,Q1關閉。


這里的R4電阻的作用是當輸入信號為高阻時,避免Q2浮空。
當電源上電完成后,GS兩端都為5V,Vgs保持為0
此時將輸入信號設為高電平,大概3.3V,Q2的基極為0.7V,電流為0.26mA:
(3.3V - 0.7V) / 基極電阻R3 = 0.26mA
當Q2飽和導通,Vce≈0;
電容C1通過電阻R2充電,C1與G極相連端的電壓由原本的5V緩慢下降為0V,Vgs電壓逐漸增大;Q1MOS管緩慢打開,最后完全打開,Vgs=-5V,實現軟開啟。
這是MOS管打開時的電流流向:


當電容容量越大,電壓越高,時間越短,電流就會越大,浪涌電流就會形成。
而這個電路利用電容C1的充電時間實現了MOS管Q1 的導通,實現了軟開啟的功能。
不過大電容只是形成浪涌電流的原因之一,其他負載也會引起浪涌電流。
 
〈烜芯微/XXW〉專業制造二極管,三極管,MOS管,橋堆等,20年,工廠直銷省20%,上萬家電路電器生產企業選用,專業的工程師幫您穩定好每一批產品,如果您有遇到什么需要幫助解決的,可以直接聯系下方的聯系號碼或加QQ/微信,由我們的銷售經理給您精準的報價以及產品介紹
聯系號碼:18923864027(同微信)
 
QQ:709211280 
                                
