在設計開發無刷電機的應用電路,較為經典的電路設計是選用MOS管的H橋方案,因為H橋方案最大的特點通過4個MOS管,就可以實現無刷電機的正轉與反轉、速度調節的控制。

無刷電機H橋控制方案
在MOS管的H橋方案中,4個MOS管分別為2個P溝道MOS管與2個N溝道MOS管,或者全部采用4個N溝道MOS管,無刷電機的 電源 兩端直接連接在Q1、Q3與Q2、Q4的公共端。
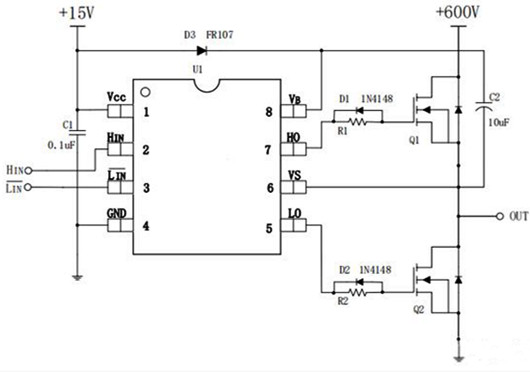
眾所周知,MOS管的開啟與關斷是由柵極G端電壓控制;在低壓電機電路應用中,如5V電機驅動電路,MOS管的柵極可以直接由單片機的IO口控制;但若在600V的無刷電機控制器電路中,MOS管的驅動電路該如何去設計呢?
顯然單片機的IO引腳是不能直接驅動600V的高壓MOS管柵極,這是因為在H橋電路中,Q1與Q2的MOS管柵極電壓不能低于600V,單片機普通IO引腳是無法提供滿足這么高的電壓。
在600V無刷電機控制器項目中,MOS管的驅動電路原理圖:

Pin2引腳與Pin3引腳直接連接單片機IO口,就可以實現單片機控制600V高壓電機的正轉、反轉以及速度的調控等操作。
 
〈烜芯微/XXW〉專業制造二極管,三極管,MOS管,橋堆等,20年,工廠直銷省20%,上萬家電路電器生產企業選用,專業的工程師幫您穩定好每一批產品,如果您有遇到什么需要幫助解決的,可以直接聯系下方的聯系號碼或加QQ/微信,由我們的銷售經理給您精準的報價以及產品介紹
聯系號碼:18923864027(同微信)
QQ:709211280
 
                                
