單相逆變不間斷電源設計電路中的全橋逆變電路部分。

它是由兩個IR2101驅動和4個MOS管構成的全橋逆變電路。
提問:IR2101不是半橋驅動芯片嗎?沒錯,的確是半橋驅動芯片,和IR2104一樣的,常被用在三相逆變電路中做三個半橋驅動逆變電路來生成三相波。那組成全橋逆變電路又是什么原理呢。
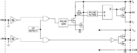
我們首先來看一下IR2101的常用連接電路和內部電路。


看這些可能看不明白,結合內部電路和我們的設計電路來一起看就會清楚很多。我們都知道MOS管需要高電平導通工作(大概15V±5V左右)。

本設計電路中,D3和C5會和負載共同構成一個常見的Boost升壓電路,會在芯片8腳(也就是VB腳)上產生一個較高的電壓,從而成功驅動MOS管開閉。
C5升壓就需要IR2101先開通低端MOS管(Q5),來給C5充電,然后再開高端MOS管(Q6);如果上橋需要保持一個比較長的時間則需要重復充電的動作來保證VB腳的電位不會低于一個較高的電位(高于1腳電壓10V左右)
電壓型全橋逆變電路可看成由兩個半橋電路組合而成,共4個橋臂,橋臂3和6為一對,橋臂4和5為另一對,成對橋臂同時導通,兩對交替各導通180°半橋恒導通,即Q3和Q6恒導通,這樣上管Q3的源極電位就變成了VCC,而柵級必須比源級高10V~20V才能保持Q3的DS導通,否則MOS管會進入線性區開始發熱。
驅動IR2101的5腳和7腳是互補輸出,一個是高電平輸出,另一個就是低電平輸出,這也確保了導通的上橋升壓電容充電正常。
 
〈烜芯微/XXW〉專業制造二極管,三極管,MOS管,橋堆等,20年,工廠直銷省20%,上萬家電路電器生產企業選用,專業的工程師幫您穩定好每一批產品,如果您有遇到什么需要幫助解決的,可以直接聯系下方的聯系號碼或加QQ/微信,由我們的銷售經理給您精準的報價以及產品介紹
聯系號碼:18923864027(同微信)
QQ:709211280
 
                                
