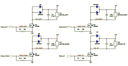
MOS管驅動電路圖
此電路分主電路(完成功能)和保護功能電路:

MOS管驅動相關知識:
1、跟雙極性晶體管相比,一般認為使MOS管導通不需要電流,只要GS電壓(Vbe類似)高于一定的值,就可以了。
MOS管和晶體管向比較 c ,b ,e —–> d (漏), g(柵) , s (源)。
2、NMOS的特性,Vgs大于一定的值就會導通,適合用于源極接地時的情況(低端驅動),
只要柵極電壓達到4V或10V就可以了。
3、PMOS的特性,Vgs小于一定的值就會導通,適合用于源極接VCC時的情況(高端驅動),
4、 雙極型管是電流控制器件(通過基極較小的電流控制較大的集電極電流),MOS管是電壓控制器件(通過柵極電壓控制源漏間導通電阻)。
圖為開路漏極:漏極原封不動地接負載,叫開路漏極。

電壓控制器件,不需要管箭頭是什么方向。只要Vgs>一定值時,管子導通,負載有電流。
主功能電路
PWM信號-MOS管-電機-VIN-地
其他元件組成的電路就是保護電路
主功能:
PWM_LEFT給個高電平信號,MOS管就導通,電機轉動。還有PWM_RIGHT(高右轉),PWM_DOWN(高下降),PWM_UP(高上升),都是在此處給個高信號電機就旋轉。
保護功能:
這個圖里除了主功能電路其他元件都是為了保護MOS管。
1、比如接的R4,R5,R12,R1(10K)電阻,因為MOS管3個極與極之間存在結電容,當MOS管關斷的一瞬間,MOS管的GS結電容就通過這4個電阻放電,從而保護MOS管,平時由于電阻大,通過這4個電阻的電流很小,相當于斷開。
2、如果不接二極管,當關斷MOS管的時候,電機里面有線圈,會給MOS的DS極間一個很高瞬間電壓,可能會擊穿MOS管。
當接了二極管,MOS關斷的一瞬間,電機能通過二極管組成一個回路,產生續流的效果,從而保護了MOS管。
3、接電容,就是干電容改做的工作,濾波,抗干擾這些。
 
〈烜芯微/XXW〉專業制造二極管,三極管,MOS管,橋堆等,20年,工廠直銷省20%,上萬家電路電器生產企業選用,專業的工程師幫您穩定好每一批產品,如果您有遇到什么需要幫助解決的,可以直接聯系下方的聯系號碼或加QQ/微信,由我們的銷售經理給您精準的報價以及產品介紹
聯系號碼:18923864027(同微信)
QQ:709211280
 
                                
