本文介紹一種調頻無線話筒的制作,采用晶體穩頻,能夠很好地解決三點式振蕩發射機帶來的頻率漂移現象。
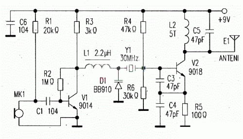
整機電路圖如附圖所示.整個電路由音頻放大和高頻振蕩兩大部分組成。音頻放大電路中的R2、R3、V1構成集電極負反饋放大器.對駐極體話筒輸出的微弱信號進行放大。V2和外圍元件構成并聯型晶體振蕩器,L2和C5諧振在晶體的三倍頻上。如果選用30MHz的晶體.那么發射的中心頻率為90MHz。L1為高頻扼流圈.一方面為了防止后面的高頻信號竄入音頻放大區造成干擾,另一方面用來給變容管D1提供靜態偏置電壓。經過一級音頻放大后的信號直接加在變容二極管的兩端,這樣一來.振蕩頻率就隨著音頻信號的強度在中心頻率附近變化。當然,由于晶體振蕩器的Q值很高,這種直接調頻的方法獲得的頻偏是很小的。如果要獲得較大的頻偏,可以選用振蕩頻率較低的晶體配合倍頻電路來實現。
本電路中變容管選用BB910.筆者是從調頻收音機上拆下來的。MIC為駐極體話筒,三極管V1采用普通的小功率三極管,如9014、BC547等.V2采用高頻小功率三極管9018。晶振采用標稱頻率為30MHz或32.768MHz的晶體。如果能買到三倍頻后頻率能落到88MHz~108MHz的其他頻率的晶體.也是可以的。L1用市售的色碼電感,電感量在幾微亨到幾十微亨之間均可。L2需自制,可用Φ0.6mm左右的漆包線在Φ4mm的圓柱上緊密纏繞4~5圈脫胎而成。天線用半個波長的軟導線。

烜芯微專業制造二極管,三極管,MOS管,橋堆等20年,工廠直銷省20%,4000家電路電器生產企業選用,專業的工程師幫您穩定好每一批產品,如果您有遇到什么需要幫助解決的,可以點擊右邊的工程師,或者點擊銷售經理給您精準的報價以及產品介紹

烜芯微專業制造二極管,三極管,MOS管,橋堆等20年,工廠直銷省20%,4000家電路電器生產企業選用,專業的工程師幫您穩定好每一批產品,如果您有遇到什么需要幫助解決的,可以點擊右邊的工程師,或者點擊銷售經理給您精準的報價以及產品介紹

