 
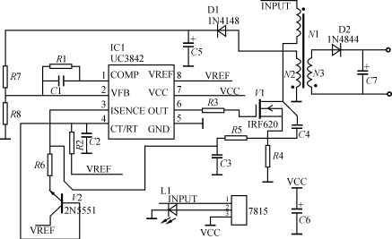
圖 單端反激式開關電源實際電路原理圖
圖為單端反激式隔離開關電源實際電路原理圖。由于大功率電源中有+24V的直流電壓,所以本電源的輸入電壓取為24V。7815經一發光二極管抬升電位后啟動UC3842工作,反饋線圈12的電壓整流后經取樣電阻分壓回送到UC3842的誤差放大器反向端來調整驅動脈沖寬度,從而改變輸出電壓。根據實際給定的定時元件的數值,UC3842的工作頻率為166.7kHz。R4=0.5Ω為電流檢測電阻,其上的檢測信號經低通濾波器后與斜率補償信號相加送到UC3842的3腳,當開關管流過的電流超過2A時,UC3842關斷,從而保護了開關管不致損壞。采用斜率補償后,電路在任何占空比條件下也變得穩定。與開關管并聯的電容C4是為了消除開關管的尖峰電壓。變壓器采用印刷電路板變壓器,不需要人工繞線,簡化了變壓器的制作過程,同時使整個電源的體積減小,使線圈之間完全耦合(見圖4),并能根據需要很方便地增加或減少輸出的組數。變壓器變比為1,原邊線圈和副邊線圈成對疊放(為耦合得更好),再加上一組反饋線圈。由此來保證輸出多組隔離的24V穩定電壓。
烜芯微專業制造二極管,三極管,MOS管,橋堆等20年,工廠直銷省20%,4000家電路電器生產企業選用,專業的工程師幫您穩定好每一批產品,如果您有遇到什么需要幫助解決的,可以點擊右邊的工程師,或者點擊銷售經理給您精準的報價以及產品介紹
			烜芯微專業制造二極管,三極管,MOS管,橋堆等20年,工廠直銷省20%,4000家電路電器生產企業選用,專業的工程師幫您穩定好每一批產品,如果您有遇到什么需要幫助解決的,可以點擊右邊的工程師,或者點擊銷售經理給您精準的報價以及產品介紹
 
                                
