跟雙極性晶體管相比,一般認為使MOS管導通不需要電流,只要GS電壓高于一定的值,就可以了。這個很容易做到,但是,我們還需要速度。
在MOS管的結構中可以看到,在GS,GD之間存在寄生電容,而MOS管的驅動,實際上就是對電容的充放電。對電容的充電需要一個電流,因為對電容充電瞬間可以把電容看成短路,所以瞬間電流會比較大。選擇/設計MOS管驅動時第一要注意的是可提供瞬間短路電流的大小。
第二注意的是,普遍用于高端驅動的NMOS,導通時需要是柵極電壓大于源極電壓。而高端驅動的MOS管導通時源極電壓與漏極電壓(VCC)相同,所以這時 柵極電壓要比VCC大4V或10V。如果在同一個系統里,要得到比VCC大的電壓,就要專門的升壓電路了。很多馬達驅動器都集成了電荷泵,要注意的是應該 選擇合適的外接電容,以得到足夠的短路電流去驅動MOS管。
上邊說的4V或10V是常用的MOS管的導通電壓,設計時當然需要有一定的余量。而且電壓越高,導通速度越快,導通電阻也越小。現在也有導通電壓更小的MOS管用在不同的領域里,但在12V汽車電子系統里,一般4V導通就夠用了。
MOS管的驅動電路及其損失,可以參考Microchip公司的AN799 Matching MOSFET Drivers to MOSFETs。講述得很詳細,所以不打算多寫了。
MOS管應用電路
MOS管最顯著的特性是開關特性好,所以被廣泛應用在需要電子開關的電路中,常見的如開關電源和馬達驅動,也有照明調光。
二、現在的MOS驅動,有幾個特別的應用
1、低壓應用
當使用5V電源,這時候如果使用傳統的圖騰柱結構,由于三極管的be有0.7V左右的壓降,導致實際最終加在gate上的電壓只有4.3V。這時候,我們選用標稱gate電壓4.5V的MOS管就存在一定的風險
同樣的問題也發生在使用3V或者其他低壓電源的場合。
2、寬電壓應用
輸入電壓并不是一個固定值,它會隨著時間或者其他因素而變動。這個變動導致PWM電路提供給MOS管的驅動電壓是不穩定的。
為了讓MOS管在高gate電壓下安全,很多MOS管內置了穩壓管強行限制gate電壓的幅值。在這種情況下,當提供的驅動電壓超過穩壓管的電壓,就會引起較大的靜態功耗。
同時,如果簡單的用電阻分壓的原理降低gate電壓,就會出現輸入電壓比較高的時候,MOS管工作良好,而輸入電壓降低的時候gate電壓不足,引起導通不夠徹底,從而增加功耗。
3、雙電壓應用
在一些控制電路中,邏輯部分使用典型的5V或者3.3V數字電壓,而功率部分使用12V甚至更高的電壓。兩個電壓采用共地方式連接。
這就提出一個要求,需要使用一個電路,讓低壓側能夠有效的控制高壓側的MOS管,同時高壓側的MOS管也同樣會面對1和2中提到的問題。
在這三種情況下,圖騰柱結構無法滿足輸出要求,而很多現成的MOS驅動IC,似乎也沒有包含gate電壓限制的結構。
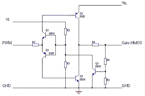
三、相對通用的電路
電路圖如下:


這里只針對NMOS驅動電路做一個簡單分析:
Vl和Vh分別是低端和高端的電源,兩個電壓可以是相同的,但是Vl不應該超過Vh。
Q1和Q2組成了一個反置的圖騰柱,用來實現隔離,同時確保兩只驅動管Q3和Q4不會同時導通。
R2和R3提供了PWM電壓基準,通過改變這個基準,可以讓電路工作在PWM信號波形比較陡直的位置。
Q3和Q4用來提供驅動電流,由于導通的時候,Q3和Q4相對Vh和GND最低都只有一個Vce的壓降,這個壓降通常只有0.3V左右,大大低于0.7V的Vce。
R5和R6是反饋電阻,用于對gate電壓進行采樣,采樣后的電壓通過Q5對Q1和Q2的基極產生一個強烈的負反饋,從而把gate電壓限制在一個有限的數值。這個數值可以通過R5和R6來調節。
最后,R1提供了對Q3和Q4的基極電流限制,R4提供了對MOS管的gate電流限制,也就是Q3和Q4的Ice的限制。必要的時候可以在R4上面并聯加速電容。
這個電路提供了如下的特性:
1,用低端電壓和PWM驅動高端MOS管。
2,用小幅度的PWM信號驅動高gate電壓需求的MOS管。
3,gate電壓的峰值限制
4,輸入和輸出的電流限制
5,通過使用合適的電阻,可以達到很低的功耗。
6,PWM信號反相。NMOS并不需要這個特性,可以通過前置一個反相器來解決。
一種低電壓高頻率采用自舉電路的BiCMOS驅動電路
在設計便攜式設備和無線產品時,提高產品性能、延長電池工作時間是設計人員需要面對的兩個問題。DC-DC轉換器具有效率高、輸出電流大、靜態電流小等優點,非常適用于為便攜式設備供電。目前DC-DC轉換器設計技術發展主要趨勢有:
(1)高頻化技術:隨著開關頻率的提高,開關變換器的體積也隨之減小,功率密度也得到大幅提升,動態響應得到改善。小功率DC-DC轉換器的開關頻率將上升到兆赫級。
(2)低輸出電壓技術:隨著半導體制造技術的不斷發展,微處理器和便攜式電子設備的工作電壓越來越低,這就要求未來的DC-DC變換器能夠提供低輸出電壓以適應微處理器和便攜式電子設備的要求。
這些技術的發展對電源芯片電路的設計提出了更高的要求。首先,隨著開關頻率的不斷提高,對于開關元件的性能提出了很高的要求,同時必須具有相應的開關元件 驅動電路以保證開關元件在高達兆赫級的開關頻率下正常工作。其次,對于電池供電的便攜式電子設備來說,電路的工作電壓低(以鋰電池為例,工作電壓 2.5~3.6V),因此,電源芯片的工作電壓較低。
MOS管具有很低的導通電阻,消耗能量較低,在目前流行的高效DC-DC芯片中多采用MOS管作為功率開關。但是由于MOS管的寄生電容大,一般情況下NMOS開關管的柵極電容高達幾十皮法。這對于設計高工作頻率DC-DC轉換器開關管驅動電路的設計提出了更高的要求。
在低電壓ULSI設計中有多種CMOS、BiCMOS采用自舉升壓結構的邏輯電路和作為大容性負載的驅動電路。這些電路能夠在低于1V電壓供電條件下正常 工作,并且能夠在負載電容1~2pF的條件下工作頻率能夠達到幾十兆甚至上百兆赫茲。本文正是采用了自舉升壓電路,設計了一種具有大負載電容驅動能力的, 適合于低電壓、高開關頻率升壓型DC-DC轉換器的驅動電路。電路基于Samsung AHP615 BiCMOS工藝設計并經過Hspice仿真驗證,在供電電壓1.5V ,負載電容為60pF時,工作頻率能夠達到5MHz以上。
MOS管驅動電阻怎么選擇,給定頻率,MOS管的Qg和上升沿怎么計算用多大電阻首先得知道輸入電容大小和驅動電壓大小,等效為電阻和電容串聯電路,求出電容充電電壓表達式,得出電阻和電容電壓關系圖MOS管的開關時間要考慮的是Qg的,而不是有Ciss,Coss決定,看下面的Data.一個MOS可能有很大的輸入電容,但是并不代表其導通需要的電荷量Qg就大,Ciss(輸入電容)和Qg是有一定的關系,但是還要考慮MOS的跨導y.
MOSFET柵極驅動的優化設計
1 、概述
MOS管的驅動對其工作效果起著決定性的作用。設計師既要考慮減少開關損耗,又要求驅動波形較好即振蕩小、過沖小、EMI小。這兩方面往往是互相矛盾的,需要尋求一個平衡點,即驅動電路的優化設計。驅動電路的優化設計包含兩部分內容:一是最優的驅動電流、電壓的波形;二是最優的驅動電壓、電流的大小。在進行驅動電路優化設計之前,必須先清楚MOS管的模型、MOS管的開關過程、MOS管的柵極電荷以及MOS管的輸入輸出電容、跨接電容、等效電容等參數對驅動的影響。
2、MOS管的模型
MOS管的等效電路模型及寄生參數如圖1所示。圖1中各部分的物理意義為:
(1)LG和LG代表封裝端到實際的柵極線路的電感和電阻。
(2)C1代表從柵極到源端N+間的電容,它的值是由結構所固定的。
(3)C2+C4代表從柵極到源極P區間的電容。C2是電介質電容,共值是固定的。而C4是由源極到漏極的耗盡區的大小決定,并隨柵極電壓的大小而改變。當柵極電壓從0升到開啟電壓UGS(th)時,C4使整個柵源電容增加10%~15%。
(4)C3+C5是由一個固定大小的電介質電容和一個可變電容構成,當漏極電壓改變極性時,其可變電容值變得相當大。
(5)C6是隨漏極電壓變換的漏源電容。

MOS管輸入電容(Ciss)、跨接電容(Crss)、輸出電容(Coss)和柵源電容、柵漏電容、漏源電容間的關系如下:

3 MOS管的開通過程
開關管的開關模式電路如圖2所示,二極管可是外接的或MOS管固有的。開關管在開通時的二極管電壓、電流波形如圖3所示。在圖3的階段1開關管關斷,開關電流為零,此時二極管電流和電感電流相等;在階段2開關導通,開關電流上升,同時二極管電流下降。開關電流上升的斜率和二極管電流下降的斜率的絕對值相同,符號相反;在階段3開關電流繼續上升,二極管電流繼續下降,并且二極管電流符號改變,由正轉到負;在階段4,二極管從負的反向最大電流IRRM開始減小,它們斜率的絕對值相等;在階段5開關管完全開通,二極管的反向恢復完成,開關管電流等于電感電流。

圖4是存儲電荷高或低的兩種二極管電流、電壓波形。從圖中可以看出存儲電荷少時,反向電壓的斜率大,并且會產生有害的振動。而前置電流低則存儲電荷少,即在空載或輕載時是最壞條件。所以進行優化驅動電路設計時應著重考慮前置電流低的情況,即空載或輕載的情況,應使這時二極管產生的振動在可接受范圍內。

4 柵極電荷QG和驅動效果的關系
柵極電荷QG是使柵極電壓從0升到10V所需的柵極電荷,它可以表示為驅動電流值與開通時間之積或柵極電容值與柵極電壓之積。現在大部分MOS管的柵極電荷QG值從幾十納庫侖到一、兩百納庫侖。
柵極電荷QG包含了兩個部分:柵極到源極電荷QGS;柵極到漏極電荷QGD—即“Miller”電荷。QGS是使柵極電壓從0升到門限值(約3V)所需電荷;QGD是漏極電壓下降時克服“Miller”效應所需電荷,這存在于UGS曲線比較平坦的第二段(如圖5所示),此時柵極電壓不變、柵極電荷積聚而漏極電壓急聚下降,也就是在這時候需要驅動尖峰電流限制,這由芯睡內部完成或外接電阻完成。實際的QG還可以略大,以減小等效RON,但是太大也無益,所以10V到12V的驅動電壓是比較合理的。這還包含一個重要的事實:需要一個高的尖峰電流以減小MOS管損耗和轉換時間。

重要是的對于IC來說,MOS管的平均電容負荷并不是MOS管的輸入電容Ciss,而是等效輸入電容Ceff(Ceff=QG/UGS),即整個0
漏極電流在QG波形的QGD階段出現,該段漏極電壓依然很高,MOS管的損耗該段最大,并隨UDS的減小而減小。QGD的大部分用來減小UDS從關斷電壓到UGS(th)產生的“Miller”效應。QG波形第三段的等效負載電容是:

5 優化柵極驅動設計
在大多數的開關功率應用電路中,當柵極被驅動,開關導通時漏極電流上升的速度是漏極電壓下降速度的幾倍,這將造成功率損耗增加。為了解決問題可以增加柵極驅動電流,但增加柵極驅動上升斜率又將帶來過沖、振蕩、EMI等問題。優化柵極驅動設計,正是在互相矛盾的要求中尋求一個平衡點,而這個平衡點就是開關導通時漏極電流上升的速度和漏極電壓下降速度相等這樣一種波形,理想的驅動波形如圖6所示。
圖6的UGS波形包括了這樣幾部分:UGS第一段是快速上升到門限電壓;UGS第二段是比較緩的上升速度以減慢漏極電流的上升速度,但此時的UGS也必須滿足所需的漏極電流值;UGS第四段快速上升使漏極電壓快速下降;UGS第五段是充電到最后的值。當然,要得到完全一樣的驅動波形是很困難的,但是可以得到一個大概的驅動電流波形,其上升時間等于理想的漏極電壓下降時間或漏極電流上升的時間,并且具有足夠的尖峰值來充電開關期間的較大等效電容。該柵極尖峰電流IP的計算是:電荷必須完全滿足開關時期的寄生電容所需。

6 應用實例
在筆者設計的48V50A電路中采用雙晶體管正激式變換電路,其開關管采用IXFH24N50,其參數為:


根據如前所述,驅動電壓、電流的理想波形不應該是一條直線,而應該是如圖6所示的波形。實驗波形見圖7。

7、結論
本文詳細介紹了MOS管的電路模型、開關過程、輸入輸出電容、等效電容、電荷存儲等對MOS管驅動波形的影響,及根據這些參數對驅動波形的影響進行的驅動波形的優化設計實例,取得了較好的實際效果。
影響MOSFET開關速度除了其本身固有Tr,Tf外,還有一個重要的參數:Qg (柵極總靜電荷容量).該參數與柵極驅動電路的輸出內阻共同構成了一個時間參數,影響著MOSFET的性能(你主板的MOSFET的柵極驅動電路就集成在IRU3055這塊PWM控制芯片內); r6 @0 k" S/ l3 }4 u, r/ W廠家給出的Tr,Tf值,是在柵極驅動內阻小到可以忽略的情況下測出的,實際應用中就不一樣了,特別是柵極驅動集成在PWM芯片中的電路,從PWM到MOSFET柵極的布線的寬度,長度,都會深刻影響MOSFET的性能.如果PWM的輸出內阻本來就不低,加上MOS管的Qg又大,那么不論其Tr,Tf如何優秀,都可能會大大增加上升和下降的時間
偶認為,BUCK同步變換器中,高側MOS管的Qg比RDS等其他參數更重要,另外,柵極驅動內阻與Qg的配合也很重要,一定 程度上就是由它的充電時間決定高側MOSFET的開關速度和損耗..
看從哪個角度出發。電荷瀉放慢,說明時間常數大。時間常數是Ciss與Rgs的乘積。柵源極絕緣電阻大,說明制造工藝控制較好,材料、芯片和管殼封裝的表面雜質少,漏電少。時間常數大,柵源極等效輸入電容也大。柵源極等效輸入電容,與管芯尺寸成正比并與管芯設計有關。通常,管芯尺寸大,Ron(導通電阻)小、跨導(增益)大。柵源極等效電容大,會增加開關時間、降低開關性能、降低工作速度、增加功率損耗。Ciss與電荷注入率成正比,可能還與外加電壓有關并具有非線性等。以上,均是在相同條件下的對比。從應用角度出發,同等價格,多數設計希望選用3個等效電容(包括Ciss)小的器件。Ciss=Cgd+Cgs,充放電時間上也有先后,先是Cgs充滿,然后是Cgd.。
烜芯微專業制造二極管,三極管,MOS管,橋堆20年,工廠直銷省20%,1500家電路電器生產企業選用,專業的工程師幫您穩定好每一批產品,如果您有遇到什么需要幫助解決的,可以點擊右邊的工程師,或者點擊銷售經理給您精準的報價以及產品介紹
			烜芯微專業制造二極管,三極管,MOS管,橋堆20年,工廠直銷省20%,1500家電路電器生產企業選用,專業的工程師幫您穩定好每一批產品,如果您有遇到什么需要幫助解決的,可以點擊右邊的工程師,或者點擊銷售經理給您精準的報價以及產品介紹
                                
